
任力,厦门大学经济学院教授、博士生导师;
纪翔(通讯作者),厦门大学经济学院博士研究生。
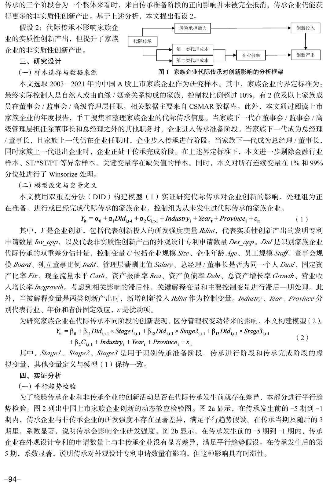
[摘 要] 传承是家族企业的必经阶段,其成功与否直接决定家族企业能否实现“代际永续”这一目标。“代际永续”的实现,需要创新活动产出独特产品或服务作支撑。基于此,本文将企业创新活动划分为创新投入、实质性创新产出和非实质性创新产出三个部分,通过双重差分法研究家族企业代际传承及其三个不同阶段对企业创新活动的影响。结果显示,代际传承阻碍了家族企业的创新投入,这种阻碍主要集中在传承准备阶段和传承进行阶段;当家族企业完成交接班后,其创新投入并不会明显区别于非传承企业。代际传承不会显著影响家族企业的实质性创新产出,因为传承进行阶段和传承完成阶段对实质性创新产出的负向影响,抵消了传承准备阶段对实质性创新产出的正向影响。代际传承增加了家族企业的非实质性创新产出,这种影响主要来自传承准备阶段。
[关键词] 家族企业 代际传承 创新投入 实质性创新产出 非实质性创新产出









以上文章原载于《学术研究》2025年第2期,文章不代表《学术研究》立场。篇幅原因有所删减,未经授权不得转载。
学术研究
全国各地邮局均可订阅《学术研究》,国内邮发代号:46-64,欢迎您订阅!您也可访问 门户网站: //m.fyyjh.com,免费获取往期pdf版本。