
罗宏,西南财经大学会计学院教授、博士生导师;
彭馨怡,西南财经大学会计学院博士研究生;
白雨凡(通讯作者),重庆工商大学会计学院讲师。
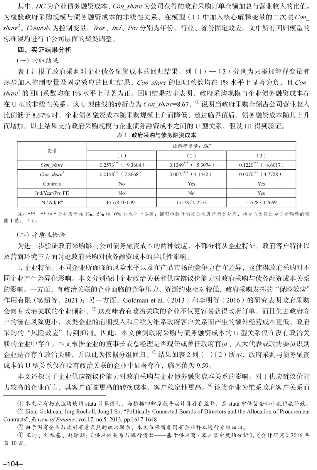
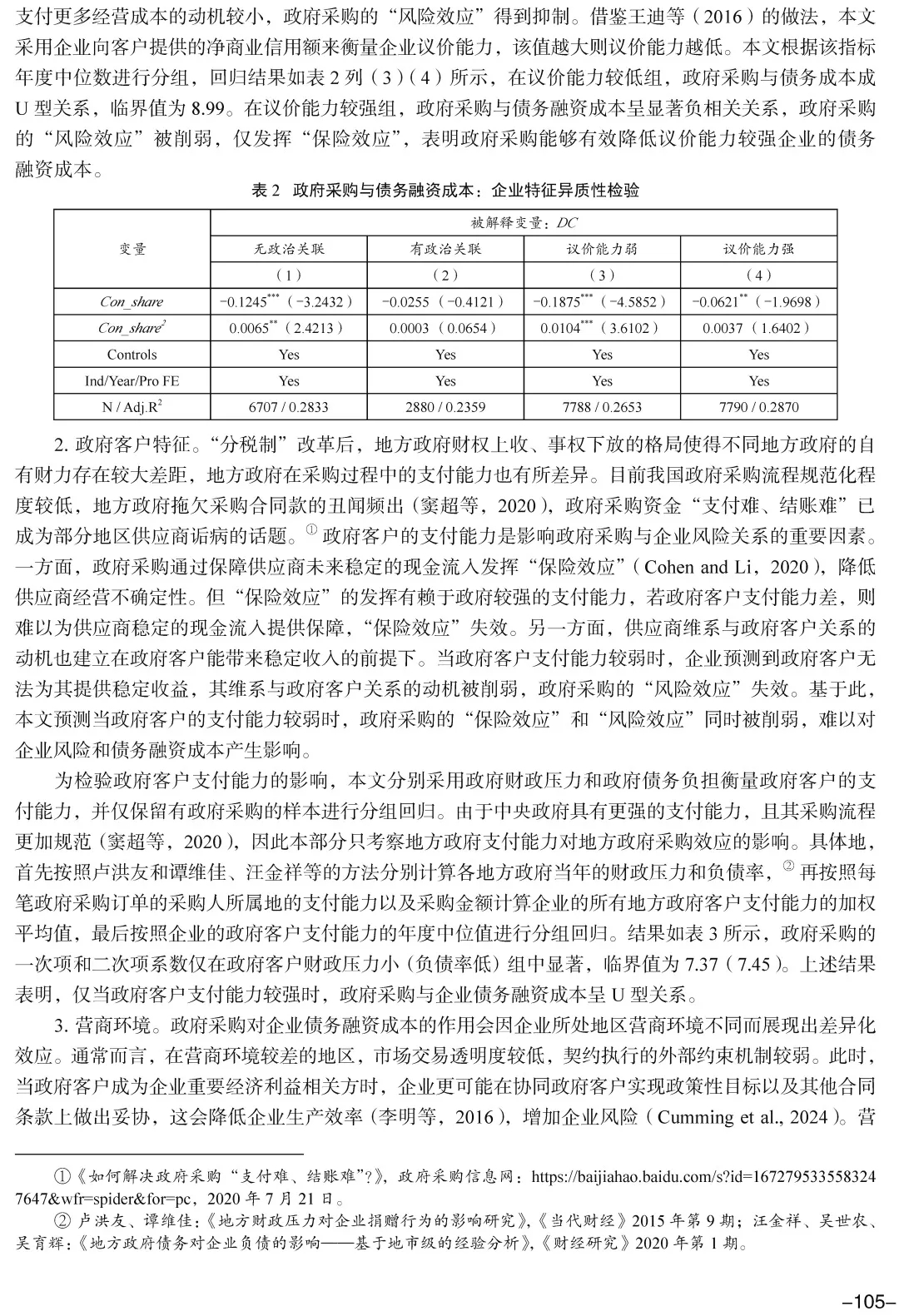
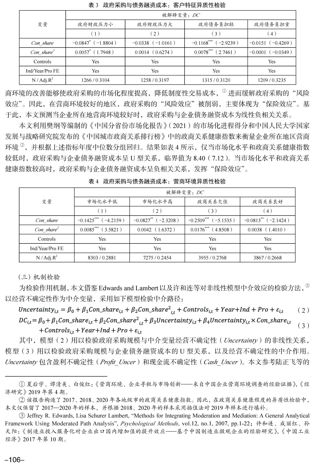
[摘 要] 随着政府采购金额不断攀升,政府已成为我国产品市场中的重要客户群体,通过供应链与微观企业建立广泛联系,对企业经营产生重要影响。本文基于政府采购网披露的合同数据,以2015—2020年沪深A股上市公司为研究样本,检验政府采购对企业债务融资成本的影响。研究发现:政府采购与企业债务融资成本呈U型关系。当政府采购金额占企业营业收入比例低于8.67%时,政府采购发挥的“保险效应”占主导地位,企业债务融资成本随政府采购规模上升而降低;超过临界值后,政府采购发挥的“风险效应”占主导地位,债务融资成本随政府采购规模上升而提高。异质性分析发现,政府采购与债务融资成本的U型关系在企业没有政治关联、企业供应链议价能力较弱、政府客户的支付能力较强以及地方营商环境较差时显著。机制检验表明,政府采购主要通过影响企业经营不确定性,对债务融资成本产生非线性影响。
[关键词] 政府采购 采购规模 债务融资成本 经营风险










以上文章原载于《学术研究》2025年第2期,文章不代表《学术研究》立场。篇幅原因有所删减,未经授权不得转载。
学术研究
全国各地邮局均可订阅《学术研究》,国内邮发代号:46-64,欢迎您订阅!您也可访问 门户网站: //m.fyyjh.com,免费获取往期pdf版本。